中国正义反腐网-《反腐廉政月刊》杂志社北京讯:7月10日晚,中国全聚德(集团)股份有限公司(简称:全聚德)北京百年老字号全聚德发布2020年半年度业绩预告,受疫情影响,该公司上半年预亏1.52亿元至1.39亿元。近年来,全聚德管理层频繁变动,曾创下一天出走四位高管的纪录。

▲百年老字号全聚德(图片来源:网络)
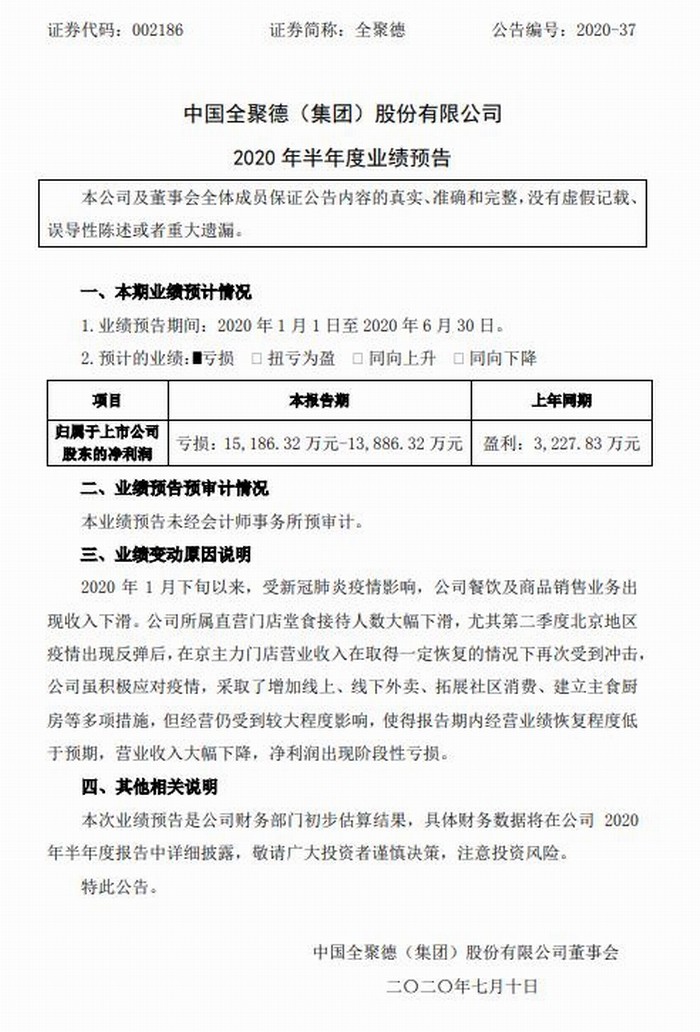
谈到上半年的预亏,全聚德解释称,2020年1月下旬以来,受新冠肺炎病毒疫情影响,公司餐饮及商品销售业务出现收入下滑。公司所属直营门店堂食接待人数大幅下滑,尤其第二季度北京地区疫情出现反弹后,在京主力门店营业收入在取得一定恢复的情况下再次受到冲击。
全聚德称,公司虽积极应对疫情,但经营仍受到较大程度影响,使得报告期内经营业绩恢复程度低于预期,营业收入大幅下降,净利润出现阶段性亏损。
据中新经纬客户端报道,全聚德近几年的业绩一直不太理想。2017年—2019年,全聚德实现营收分别约18.61亿元、17.77亿元、15.66亿元。营收与净利润均处下滑态势。

▲7月10日晚,百年老字号全聚德发布2020年上半年度业绩预亏预告。
根据全聚德公告,7月9日,该公司董事霍岩申请辞去公司第八届董事会董事职务,同时一并辞去公司董事会提名委员会委员职务。公开资料显示,霍岩担任全聚德董事之职仅一年多。
近年来,全聚德管理层频繁变动。今年4月,鲍民辞去全聚德董事长的职务;今年3月,董事韩雪松辞去公司第八届董事会董事和董事会薪酬与考核委员会委员的职务;2019年11月26日,张力辞去全聚德的董事、董事会战略委员会委员、董事会提名委员会委员及总经理职务;2019年7月,全聚德董事叶菲辞去公司第八届董事会董事职务、公司董事会薪酬与考核委员会委员职务;2016年,全聚德还曾创下一天出走四位高管的纪录。
据媒体报道,拥有156年历史的全聚德,本来一直采用独特的挂炉技术和配方,吃过的人都表示烤鸭的口感回味无穷。
但是,为了走向规模化,全聚德抛弃了复杂的工艺,在上市之后推行电子烤箱,这种方式一般是快餐才会采用的。
不少消费者表示,全聚德的口感越来越不行,对于高端消费人群来说自然也就不愿意继续吃了。
外界认为,餐饮老字号品牌不仅在口感上失去了“传统的口味”,也在经营方式上失去了“传统”风格,让消费者敬而远之。



分享



