中国正义反腐网-《反腐廉政月刊》杂志社河南讯:2022年1月9日,记者获悉:2022年1月6日,宋会春向郑州市中级人民法院提交行政上诉状,请求依法撤销河南省郑州市中原区人民法院(2021)豫0102行初176号行政判决;依法改判确认西流湖街道办(由中原区政府移交)所签订主要内容不明确的行政合同之行政行为违法;并责令其明确该行政合同主要条款的内容。

▲郑州市中原区人民法院大楼(图片来源:网络)
早在2013年12月23日,中原区柿园村拆迁安置工作指挥部与宋会春签订了行政合同,即动1-061《拆迁补偿安置协议》。约定“回迁安置面积为615平方米”和“交房标准与开发企业出售的商品房标准一致,并办理单独的房屋所有权证”。但对交付安置房的履行期限、地点(楼栋号、单元、楼层)和方式(一次性或者分期交付)、何时以何方式办理该房屋所有权证以及违约责任、解决争议方式等约定皆不明确,且对于过渡费多少年或者何种情况下予以变动也未明确约定,违反了《民法典》第四百七十条规定,故应当确认西流湖街道(由中原区政府转让)与宋会春签订的上述行政合同违法,并应当责令其依法予以明确。宋会春于2013年与中原区政府签订拆迁补偿安置协议,但签定协议后至今未安置。宋会春认为,签约后八年未予安置,属于根本违约,要求解除协议。中原区政府辩称,协议没有约定安置期限,就不存在违约,即使八年未交安置房并不属于违约。于是,宋会春再次提起行政诉讼,要求中原区政府明确协议内容,无论是签订补充协议,还是其他方式,都应当对协议内容予以明确,制定违约责任,有利于合同的履行。在该协议履行期间,中原区政府将该协议的权利义务单方面移交西流湖街道办事处,事先未通知宋会春。致使原来由郑州市中级人民法院审理的案件移送到中原区法院审理。
中原区法院审理后,以“无法对交付地点及方式进行约定”等为由,作出“驳回宋会春的诉讼请求”。宋会春不服,提起上诉,认为:
一、原审程序违法。
1、原审定于2021年12月14日上午9点30分开庭,西流湖街道行政负责人冯超于10点零3分才赶到法庭,足足迟到了33分钟,也不说明迟到原因,直接坐到被告席上,公然藐视法庭,藐视法官。但审判长李宁竟然视而不见,置若罔闻。
2、宋会春提出冯超迟到33分钟,请求按缺席处理。冯超辩称因开紧急会议而迟到,审判长李宁对宋会春的请求不置可否,竟然为其背书,只要要求其三天内作出说明。
3、西流湖街道提交的《说明》称,需冯超亲自处理7.20遗留问题而迟到。这显然是不能自圆其说的谎言。首先,既然是7.20遗留问题,就不存在“紧急”;7.20水灾至开庭已有五个月之久,尚未处理完毕,只能说明其管理混乱,更没有必要对7.20事件处理与开庭相冲突。冯超迟到,且用谎言搪塞,性质恶劣,为维护法律尊严,应当按缺席处理,以儆效尤。
4、中原区法院未在法定期限内告知合议庭人员名单。
二、关于涉案协议内容是否应当予以明确的问题。
中原区法院认为“本案中,被告已经履行了除房屋回迁外的全部义务,那么行政协议能否最终完成则取决于被告能否完成回迁安置房建设,被告提供证据证明回迁安置房建设正在积极推进,行政协议的目的能够实现。原告称安置协议未约定期限、地点及方式、何时以何方式办理房屋所有权证等问题,拆迁安置协议不同于民事合同的一点在于由于拆迁安置涉及广大拆迁群众与诸多环节,并且受到拆迁进度、环保管控、疫情防控等因素影响,在协议签订时无法确定安置房具体建成时间,无法对交付地点及方式进行约定,但该问题及之后涉及的房屋所有权证的办理等问题均可在安置房建成之后由被告统一安排并向原告进行告知,未详细约定该问题并不影响拆迁安置协议的实际履行。且协议第五条对安置房标准及房屋所有权证进行了部分约定。过渡费及变动情况在《中原区柿园村拆迁补偿安置办法》中已进行了约定,双方应按此履行。”其错误如下:
1、原审所谓“无法对交付地点及方式进行约定”的说法,是缺乏拆迁协议和合同法常识。交付地点及方式是拆迁协议的主要条款,应当予以明确。所谓无法约定的说法,系主观臆测,毫无事实根据和法律依据。无论依照合同法或者民法典的规定,协议的主要条款应当予以明确,不明确的,应当签订补充协议予以明确。
2、原审所谓“被告已经履行了除房屋回迁外的全部义务,那么行政协议能否最终完成则取决于被告能否完成回迁安置房建设,被告提供证据证明回迁安置房建设正在积极推进,行政协议的目的能够实现”系抄袭另一案的判词,但其生搬硬套,未免削足适履。另一案的诉讼请求是解除协议,而本案的诉讼请求是要求明确协议内容,有利于合同的履行,两者有明显的不同。原审如此生搬硬套,未免贻笑大方。
3、原审所谓“被告已经履行了除房屋回迁外的全部义务”与事实不符。西流湖街道几乎每次过渡费的发放都在拖延,最近一次的过渡费还在继续拖延。
4、原审所谓“由于拆迁安置涉及广大拆迁群众与诸多环节,并且受到拆迁进度、环保管控、疫情防控等因素影响,在协议签订时无法确定安置房具体建成时间,无法对交付地点及方式进行约定”可谓荒唐至极。
(1)对于“涉及广大拆迁群众与诸多环节,并且受到拆迁进度、环保管控”问题,系签订协议前,理所应当考虑的问题,且包含在拆迁最长期限内。况且,房屋的建造有图纸,完全可以确定楼栋号、单元号及其房号。
(2)依照《拆迁补偿安置方案办法》规定最长建设期限为36个月,即三年。换言之,协议可以明确安置期限,但不得超过三年。
(3)原审所谓“疫情防控等因素影响”的说法,犯了穿越时空的错误。本案协议系2013年签订,应当在2016年底履行完涉案协议。但疫情防控发生于2020年,怎么可能影响到安置房(应当在2016年底完成)建设呢?
5、涉案协议第五条约定“交房标准与开发企业出售的商品房一致”。但西流湖街道未完成土地征收,也未取得国有土地使用权证,更未取得施工许可证,不能达到“交房标准与开发企业出售的商品房一致”的合同目的。其预先违约已成定局。故有必要确定违约责任,以保障受害人的利益,惩罚违约行为,维护社会秩序。
三、原审适用法律错误。
根据《民法典》第五百一十条规定“合同生效后,当事人就质量、价款或者报酬、履行地点等内容没有约定或者约定不明确的,可以协议补充;不能达成补充协议的,按照合同相关条款或者交易习惯确定。”由此可见,对内容不明确的协议,当事人有权要求协议补充,即可以协议补充予以明确。故宋会春对协议“内容没有约定或者约定不明确的”有权要求予以明确。原审忽视了上述法律规定,属于适用法律错误。
四、关于印章的问题。
原审称“关于原告所称的安置协议上的印章问题,被告从公安部门调取的印章与协议上加盖的印章一致。”其错误如下:
1、原审未将调取证据的结果交宋会春方质证,有悖于证据规则规定。
2、调取的结果与公安部门的《政府信息公开告知书》的内容相悖。原审未作出合理的解释。宋会春对作出政府信息告知书的行政机关之信赖,才对西流湖街道办使用的印章提出质疑。原审未保护宋会春对政府的信赖利益。
3、西流湖街道在拆迁补偿安置协议上加盖的印章与在拆迁补偿安置方案办法上加盖印章也不一致。原审未作出任何评价,难以令人信服。
中原区法院主审法官李宁作出如此荒唐的判决,形成行政协议诉讼怪圈。协议不明确,西流湖街道八年不安置也不算违约;宋会春再次起诉要求协议予以明确,中原区法院判决认为协议无法明确。换言之,西流湖街道无论何时安置也不违约,宋会春信赖政府会按照《中原区柿园村拆迁补偿安置办法》的规定,即三年内予以安置,但协议内没有规定三年安置,西流湖街道即使八年未安置也不属于违约。宋会春陷入了李宁法官设置的诉讼怪圈内,其对政府的信赖利益永远得不到保障!
值得一提的是,中原区法院不仅判决问题多多,且其判决书的字体也不规范。法院判决书字体有严格的规定。 法院名称用字,应当用2号宋体字;文书名称,应当用1号大标宋体字;案号、落款应当用3号仿宋体字。每页为22行。但中原区法院的判决书字体皆小于上述规范字体,且每页为36行。从本案判决书的字数来计算,用规范的字体需要7页,而中原区法院却压缩为4页,密密麻麻,显得十分紧凑,不便于阅读。不知中原区法院是为了节约纸张呢,还是别出心裁,故意给当事人造成阅读障碍?如果是为了节省纸张,那么,为什么要上诉人宋会春交九份上诉状呢?对于本案上诉状依法只要交二份,即一份正本,一份副本。但中原区法院却擅自规定,上诉状宋会春要交九份,有刁难之嫌疑。中原区法院为了节省纸张,把应当用7页的判决书压缩为4页,而却要求上诉人宋会春交九份上诉状,是不是太过分了?
附:行政判决书(2021)豫0102行初176号

▲河南省郑州市中原区人民法院行政判决书(2021)豫0102行初176号第1页

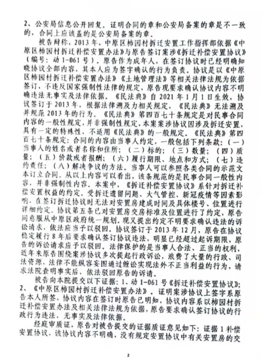
▲河南省郑州市中原区人民法院行政判决书(2021)豫0102行初176号第2页

▲河南省郑州市中原区人民法院行政判决书(2021)豫0102行初176号第3页

▲河南省郑州市中原区人民法院行政判决书(2021)豫0102行初176号第4页



分享



